熊麻吉活動團隊《2025年第三十場活動》
客戶名稱:屏北高中
活動名稱:校慶活動全校毛毛蟲趣味競賽
活動帶領:熊麻吉活動團隊
活動日期:114年12月5日(週五)
活動時間:10:20~11:25
活動地點:運動場
競賽項目:充氣毛毛蟲(陸上行舟)趣味競賽
示範講解:李念育教練
主持帶領:李念育教練
<競賽隊伍>
老師組:五隊
一年級:十個班級
二年級:十個班級
三年級:十個班級
競賽方式:一次五個班級
設備數量:五隻充氣毛毛蟲
工作人力:3位(親自示範及手機錄影、專人歌曲播放)
專業服務:充氣毛毛蟲趣味競賽帶領(含:場地佈置、灌氣服務、技巧示範、比賽規則講解、場地復原)、MIPRO MA-727擴音機及無線麥克風、專屬歌曲播放、客制化旗幟桿

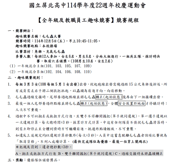
屏北高中校慶運動會賽程表(含趣味競賽)

屏北高中校慶活動毛毛蟲趣味競賽比賽規則(由本團隊提供規則協助)
【活動說明】
在各校慶活動中很多學校體育老師看到網路上影片後,會認為充氣毛毛蟲(陸上行舟)很簡單,所以也能在設備租借商家因為專業不足情況下,學校也能自行帶領,主要目的認為能藉省經費,如果忽略了設備規格安全性(不合格)的話,即使是由熊麻吉活動團隊帶領也是會出現危險狀況發生,其主要考量是無法現場真實所見與測量設備規格,例如:握把材質、握把距離....等,其次,每隻毛毛蟲各隊伍間隔距離是多少?有那些技巧能讓學生領悟後發揮團隊合作精神贏得勝利,因此,我們會經常看見影片中,兩隻充氣毛毛蟲碰撞以及只有直線方式競賽,這都是「看」和「做」是不同的。熊麻吉活動團隊領隊熊彥棋是累積多年及四百多場經驗下之成果,在購買設備前就已經實際測量距離、規格後,要求工廠客製化製作設備,並非和其他租借商家只是購買工廠所生產之設備,對於生產工廠來說,只是光憑著自己的想法生產設備後,測試時只是慢速移動簡單體驗而已,這與各年齡人員實際競賽是不同的!同時在造型和規格上,出現與毛毛蟲身體造型相同(一節一節式)與握把乃繩索式,這些對於熊麻吉活動團隊來說,都是「不合格」、「不安全」設備,任何使用者(客戶)必須要思考的一點:為何任何毛毛蟲租借商家寧願採取寄送方式,而完全不敢親自到場帶領服務!?這已經不是專不專業問題,最大的隱藏風險是擔心設備不安全,到現場所必須承擔的問題!
於校園中進行充氣毛毛蟲(陸上行舟)趣味競賽中,熊麻吉活動團隊是此項設備之趣味競賽中,唯一具有專業性且能進入學校全程親自帶領之活動商家,一般設備租借商家僅能採取寄送租借,原因如下:
◎學校經費有限:一般活動商家須另行租借,且找他人帶領,其成本遠大於熊麻吉活動團隊自有設備,收費價格至少高於我們三倍以上。
◎設備安全疑慮:熊麻吉活動團隊是全台擁有此道具商家中,唯一能要求工廠做到客製化生產,故無安全及規格上之問題。
◎欠缺帶領經驗:熊麻吉活動團隊結合客製化規格,此競賽活動帶領超過四百場經驗,能全場主持帶領、技巧示範、比賽規則講解。
◎提供完善服務:熊麻吉活動團隊除以上特色外,另可現場專人手機錄影拍照、每場競賽時免費提供擴音機專人播放歌曲,讓比賽氣氛與眾不同。
◎簡化學校流程:學校無須做任何場地佈置,僅須規劃與安排各班級比賽順序,可於校園活動緊湊之各項競賽中,減少老師群作業時間之辛勞。
教師組毛毛蟲趣味競賽(屏北高中校慶活動)
【高中一年級趣味競賽】
高一第一場毛毛蟲趣味競賽:一次五隊同時競賽(屏北高中校慶活動)
高一第二場陸上行舟趣味競賽:一次五組同時競賽(屏北高中校慶活動)
【高中二年級趣味競賽】
高二第一場毛毛蟲趣味競賽:一次五組同時競賽(屏北高中校慶活動)
高二第二場陸上行舟趣味競賽:一次五組同時競賽(屏北高中校慶活動)
【高中三年級趣味競賽】
高三第一場毛毛蟲趣味競賽:一次五組同時競賽(屏北高中校慶活動)
高三第二場陸上行舟趣味競賽:一次五組同時競賽(屏北高中校慶活動)
國內任何學校校慶活動舉辦陸上行舟(充氣毛毛蟲)趣味競賽,唯一能夠親自到場全程服務商家,只有「熊麻吉活動團隊」商家能做到,其他業者都是以寄送方式來租借,交由學校老師來帶領其活動,而一般學校校慶活動也大都是首次舉辦,該毛毛蟲趣味競賽(陸上行舟)活動中,對於設備是否安全合格(前後距離、把握位置)?場地隊伍需間隔多少距離?學校體育方面的老師幾乎都是陌生的,雖知道充氣毛毛蟲如何競賽,但缺乏安全及危險概念,更不用談其技巧和如何透過比賽規則來避免危險狀況。而實際親眼見證熊麻吉活動團隊到場所提供所有從灌氣、佈置、示範、講解、帶領、主持、整理收納之服務及流程下,相信任何單位(公司、同業、學校)透過影片及照片都無法相媲美,這就是我們專業和與眾不同之處。這不是對任何學校批評,而是學校每年就只有一次校慶活動舉辦,但對於領隊熊教練來說,每年帶領此毛毛蟲趣味競賽至少超過五十場次,目前累積已高達四百多場經驗,我們不僅累積豐富經驗,就連任何戶外或室內場地、參加活動對象不同,都必須做好完善規劃,還有一個隱藏版的秘密:本公司毛毛蟲是目前國內唯一客制化要求工廠製作之規格,且熊教練於事前對於此競賽,透過大學上課學生實際體驗測試下,因此對此毛毛蟲競賽如何快速與致勝擁有個人獨特之經驗,所以才能於各場地、各活動公開示範技巧。

如何於快速接力時避免碰撞也是毛毛蟲趣味競賽技巧之一

陸上行舟最能展現團隊合作精神之競賽項目
一般人都認為毛毛蟲競賽很簡單,就是將此設備舉起後往前行,回來採取接力即可,這也是該充氣毛毛蟲工廠及公關行銷公司共同思維模式,大多不會考量到其設備規格、比賽規則等如何制訂,讓大家享受一個安全、刺激、健康之競賽活動,亦不知如何快速之技巧分享,讓大家更能發揮團隊合作精神贏得勝利,所以一般毛毛蟲租借商家,以學校校慶活動針對地區較遠直接採取寄送,完全沒有任何專業、服務可言,所以對於客戶來說都是比較價格,而客戶(學校)需自行承擔設備不安全下之風險,這也是為何熊麻吉活動團隊進入校園逐年增加因素之一;地區較近就是親自載送僅提供灌氣服務和收納簡單與輕鬆工作。而熊麻吉活動團隊針對首次舉辦任何學校,先前提供比賽規則檔案、競賽影片(我們已累積五百多部)讓學校可讓各班級瀏覽,並協助學校修訂比賽規則,這些都由領隊熊教練親自服務,就連當天競賽場次數量都要知道,因為...他要配置每一場「競賽歌曲」均不同。他連學校所有師生人數超過千人,拿個麥克風講解與示範該毛毛蟲趣味競賽時,都完全不會感受到緊張與壓力,以這點來說更是租借商家或活動公司最恐懼與害怕的事,因為俗語說:行家一出手,便知有沒有?他們害怕在體育老師及家長面前,就真的知道專業與實力了。

教職員組也下場享受最刺激的毛毛蟲趣味競賽

充氣毛毛蟲是全民最喜愛的趣味競賽項目
實際進入到我們網頁中就能深深感受到『熊麻吉活動團隊』和所有毛毛蟲商家是不同的,至少~~~
★本商家影片及照片是全台最多
★本商家每場都是親自到場帶領
★本商家每場都是免費場地佈置
★本商家每場都是免費手機錄影
★本商家所有客戶都是公開呈現
熊麻吉活動團隊不僅設備安全,針對充氣(陸上行舟、陸上龍舟)毛毛蟲趣味競賽帶領經驗,目前累積已經超過400場以上,更是目前國內所有毛毛蟲租借商家唯一到達場地從灌氣、佈置、示範、講解、帶領一條龍服務之商家,而這些服務都是「免費」基本服務,這就是為何我們敢公開的說~熊麻吉活動團隊是帶領陸上行舟(充氣毛毛蟲)趣味競賽中國內最專業與信賴專家。或許您欲租借毛毛蟲趣味看到我們如此高規格服務,會認為我們收費價格比其他同業更高!剛好相反⋯這些都是我們的基本服務。所以如果商家只是採取寄送方式租借設備,那客戶還不如自行購買,不是嗎?因為會租借商家也大多是向蝦皮直接購買的,而且也都是從大陸購買後於該蝦皮銷售,商家對於規格僅限於幾人制和直徑而已,連玩都沒玩過又哪來的實際體驗經驗及帶領?

全台唯一毛毛蟲設備客製化生產之商家

熊麻吉活動團隊是全台唯一進入校園帶領趣味競賽商家
其毛毛蟲(陸上行舟)趣味競賽,從熊麻吉活動團隊所親自到場帶領中,沒有一部影片及照片是來自於客戶提供,這也是為何我們帶領該充氣毛毛蟲趣味競賽活動,即使增加專人拍照錄影之人力成本下,也要做到完全公開呈現影片,當然我們在任何團康遊戲、趣味競賽等活動影片錄影,上傳時不會採取剪接效果都是原始方式公開,如此才能讓任何客戶日後瀏覽時,能詳細檢視其帶領能力,這也是國內所有同業【永遠】做不到的事,他們會手機拍攝但是不敢(會)依照我們的方式無須剪接上傳!熊麻吉活動團隊上傳影片目前已超過1900部數量,相信此數據是全台活動公司之冠!『公開就是專業與否最佳證明方式』,要公開不做任何改變必須完整呈現,編輯之影片都會將缺點掩蓋與刪除,客戶完全無法感受到此活動公司專業度,這將導致客戶原期待值與影片效果,和真正帶領時出現極大落差。所以我們經常看到許多公關行銷活動公司,於網站中標榜、強調、炫耀客戶達幾千家,我們曾帶領客戶曾像這些公司提出一個要求:【可否提供一項帶領過之趣味競賽完整影片作參考?】,結果竟然連一部影片都拿不出來,由此可見為何他們必須要剪接合成影片所在!
活動項目:公司及政府等團康活動.趣味競賽規劃與帶領
活動對象:公司競賽.戶外教學.機關團體.家庭日.校慶活動.政府活動
活動洽詢:熊麻吉活動團隊領隊 熊彥棋教練
熊教練手機:0986-355-588 LINE:pageone
粉絲專頁:
https://www.facebook.com/isports.tw
公司官網:
團康遊戲:七十種
https://www.i-sports.com.tw/list-57.htm
趣味競賽:五十項
https://www.i-sports.com.tw/list-58.htm
員工家庭日:親子活動
https://www.i-sports.com.tw/list-102.htm
大隊接力:企業運動會
https://www.i-sports.com.tw/list-101.htm
陸上行舟:充氣毛毛蟲





















